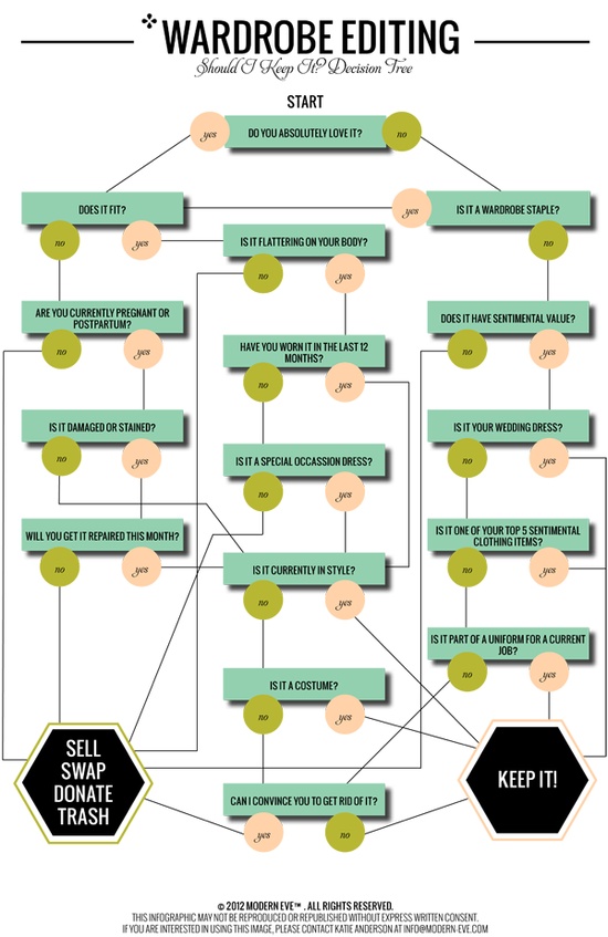
If you recall, I recently published a post in which I discussed how to edit your wardrobe and organize your closet. I was on Pinterest and stumbled upon this great chart which helps you decide if you should keep an item or not.
![]() |
| {Photo Credit: Modern Eve} |
Hopefully you find this helpful!
-Keep It Simple
Alyssa J Freitas
Alyssa J Freitas





Leave a Reply